工業水處理首要包含三部分內容:給水處理、凝結水精處理和廢污水處理。給水處理包含工業企業 生產進程和員工日子進程中,取水,輸水,水質處理和配水工程;凝結水精處理和中水回用是污水通過深度處理后收回再使用處理;排水是搜集,運送,處理,再生 和處置污水雨水和事端水的工程。
工業廢水是形成環境污染,特別是水體污染的首要原 因。首要是指工業生產進程中所發生的廢水和廢液,包含工藝進程排水、機械設備冷卻水、設備和場所洗刷水等。工業廢水富含的成分,首要取決于在生產進程中所 用的原材料。不一樣的工業,發生不一樣性質的廢水,同類工業假如選用不一樣的生產工藝,廢水性質也不一樣。通??煞譃楣I冷卻水和工藝廢水。工業冷卻水與質料不直 接觸摸,只需收回熱量或稍加處理,就能循環使用。工藝廢水直接與質料觸摸,八成具有損害性。按其成分又可分為含無機物廢水、有機物廢水和有機、無機物的混 合廢水。詳細來看,工業廢水中污染物成分雜亂、品種多,有機污染物濃度較高,富含氨氮、石油類、蒸發酚和重金屬等有害有毒物質。通常常以廢水中含量較多或 損害較大的某一種成分或毒物來命名,如含氰廢水、含鉻廢水等。
工業水處理構成

污染管理設備運轉費用是指工業、城鎮生活污染(廢水、廢氣及固體廢物)治污設備運轉費用,不包括農村污染管理設備。2014年,污染管理設備運轉費用3025.1億元,比2013年添加13.5%。
廢 水管理設備運轉費用包括工業企業廢水管理設備和污水處理廠兩個部分。2014年,廢水管理設備運轉費用1100.8億元。其中,工業廢水管理設備費用 660.9億元,占廢水管理設備運轉費用的60.0%,比2013年添加5.1%;污水處理廠運轉費用440.0億元,占廢水管理設備運轉費用的 40.0%,比2013年添加11.8%。
工業廢水通常具有以下性質:
1、 類型雜亂。工業職業種類繁多,對應的工藝組成也很雜亂,影響工業廢水污染物種類及濃度的首要因素包括出產用原材料、出產工藝、出產設備及操作條件、出產用 水水質與水量等,因此工業廢水性質區別大,類型雜亂。依照首要污染物類型,可分為酸性廢水、堿性廢水、重金屬廢水、含油廢水、含酚廢水、含有機磷廢水、放 射性廢水等。
2、處理難度大。通常工業廢水固體懸浮物(SS)含量大,化學需氧量 (COD)和生化需氧量(BOD)濃度高,酸堿度改變大,有的還含有多種有害成分,比如油、酚、農藥、燃料、多環芳烴、重金屬等。據統計,現在工業出產涉 及的有機物達400萬種,人工合成有機物10萬種,且每年以2000余種速度遞加,為有用處理處置、下降環境污染帶來較大困難。
3、損害大,效應持久。工業廢水中含有的許多人工合成有機污染物很難在自然界轉換和降解為無害物質,例如農藥DTT等,其在自然環境中不斷富集并經過食物鏈等作用于人體,損害極大。此外,工業廢水還會對土壤和地下水造成嚴峻污染,且極難治理或修復。
4、 重金屬污染的首要來歷。水體中的重金屬污染幾乎悉數來自工業廢水,例如有色金屬冶煉廠除塵廢水、有色金屬加工酸洗廢水,電鍍廠鍍件洗滌水,鋼鐵廠酸洗排 水,以及電解、電子、蓄電池、農藥、醫藥、涂料、染料等各種工業廢水。重金屬在人體內與蛋白質及各種酶相互作用,可使它們失掉活性從而造成傷害。此外,重 金屬還對植物產生損害,而動物食用了受重金屬污染的植物會跟著食物鏈的富集終究影響人體健康。
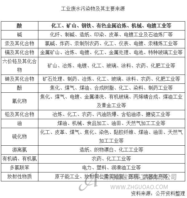
工 業廢水污染物及其首要來歷工業廢水有必要達到一定標準后才能排放或許進入污水處理廠進行處理。盡管工業廢水常以廢水中含量較多的成分或許毒物來命名,但實際 操作時,各個公司未必知道自己的廢水所含的首要成分是什么,所以在日常生活中咱們更習慣按職業來給廢水分類,例如造紙廢水、印染廢水等,工業廢水排放標準 也是依照職業來制定的。
工業廢水處理相比生活污水處理操控更雜亂,難度更大,相關治污設備運轉不正常,超標排放、偷排乃至將污水直接注入地下水,對水環境造成了嚴峻的損害。

上一篇:污水處理設備的管理和維護
下一篇:改造后的冠星國際(柬埔寨工廠)
國敖環保工程有限公司是一家專業從事印染廢水處理、工業廢水處理、印染中水回用的高新科技型企業。
公司地址:廣東省珠海市香洲區粵海中路2133號森宇富通大廈2408號 聯系郵箱:zhgahb@163.com
©Copyright 2016-2024 www.cable331.cc 版權所有:珠海國敖環保工程有限公司
工信部網站備案:粵ICP備16071286號